文件加密软件哪个好用?这7款加密软件可闭眼入!

admin 2025-11-19 阅读:28 评论:0
文件安全已成为企业与个人用户的核心需求。 无论是核心数据、设计图纸还是个人隐私,一款可靠的加密软件都是最后一道防线。 本文精选7款2025年口碑爆棚的加密工具,覆盖企业级防护、个人隐私保护及云存储场景,助您精准匹配需求。 一、安企神软件:...

文件安全已成为企业与个人用户的核心需求。

无论是核心数据、设计图纸还是个人隐私,一款可靠的加密软件都是最后一道防线。

手机文件加密软件哪个好_企业级文件安全防护工具_加密软件2025口碑爆棚

本文精选7款2025年口碑爆棚的加密工具,覆盖企业级防护、个人隐私保护及云存储场景,助您精准匹配需求。

一、安企神软件:企业级加密“全能王”

核心优势:以透明加密技术为核心,覆盖全场景文件保护,支持离线授权与外发管控。

功能亮点:

支持自动加密与透明加密机制。

在授信环境下,即安装了客户端软件的设备上,加密文件可被正常访问和使用;

而一旦文件被非法带离授权环境(如复制到未安装客户端的设备中),则会显示为乱码,无法打开。

企业级文件安全防护工具_手机文件加密软件哪个好_加密软件2025口碑爆棚

具体来说,安装了我们客户端的电脑属于授信环境,员工可以正常查看和编辑加密文件。若文件被非法外发至非授信设备,则将无法被识别和打开。

外发申请流程

如需将加密文件合法外发,员工需通过客户端发起解密申请:右键点击目标文件,选择“申请解密”。

此时,审批请求将推送至所属管理员端,管理员可在预览文件内容无误后进行审批操作。

审批通过后,员工端将弹出已解密的文件,该文件即可用于外部传输。

企业级文件安全防护工具_手机文件加密软件哪个好_加密软件2025口碑爆棚

特殊防护机制

即便员工试图通过拆卸硬盘、更换设备等方式绕过限制,加密文件仍无法被打开。

即使员工对公司电脑执行重装系统、暴力卸载客户端等操作,原加密文件依旧无法被访问,唯有在重新安装并运行客户端软件的情况下,才可恢复正常使用。

文件权限控制功能

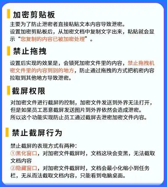
加密剪贴板

为防止通过复制粘贴方式进行的数据泄露,系统提供加密剪贴板功能。

设置此功能后telegram中文版,从加密文档中复制的文字内容,在粘贴至非加密环境时将显示为“您复制的内容已被加密处理”,从而有效阻止核心信息外泄。

此外,还可设定复制字数阈值:当复制内容超过设定字数时,禁止复制操作;未超过则允许复制,兼顾安全性与日常办公效率。

禁止拖拽

开启该选项后,系统将锁定加密文件内容,禁止将文件中的内容通过拖拽方式转移至其他程序或位置,防止通过此类行为造成数据泄露。

手机文件加密软件哪个好_加密软件2025口碑爆棚_企业级文件安全防护工具

外发“炸弹”机制:外发文件可设置打开次数、有效期,超限自动粉碎,防止二次传播。

权限矩阵管理:按部门、岗位分配文件操作权限,如禁止财务部打印合同,限制市场部复制客户名单。

审计追踪:记录文件创建、修改、外发等全生命周期操作,支持按时间、人员多维度检索。

企业级文件安全防护工具_加密软件2025口碑爆棚_手机文件加密软件哪个好

适用场景:制造业、设计院等需保护图纸与代码的企业,尤其适合需要精细管控的团队。

二、VeraCrypt:开源加密“技术宅首选”

核心优势:TrueCrypt正统继承者,开源透明,支持隐藏加密卷与动态加密。

功能亮点:

虚拟加密盘:创建“隐形保险箱”,敏感文件存入后即使硬盘丢失也无法破解。

军用级算法:采用AES、Serpent等加密标准,支持多级加密叠加。

跨平台兼容:Windows、macOS、Linux全支持,适合多系统用户。

适用场景:程序员、科研人员等需高强度保护代码或实验数据的场景。

加密软件2025口碑爆棚_企业级文件安全防护工具_手机文件加密软件哪个好

三、AxCrypt:小白秒上手的“轻量级神器”

核心优势:右键一键加密,支持云存储无缝集成,操作简单如“傻瓜相机”。

功能亮点:

跨平台同步:Windows、macOS、手机App多端加密,文件修改自动同步。

共享加密:加密文件可附带密码发送,接收者无需安装软件即可解密。

免费基础版:满足个人用户日常需求,高级版支持团队协作与审计日志。

适用场景:学生、自由职业者等需频繁加密作业、合同或隐私文件的用户。

手机文件加密软件哪个好_加密软件2025口碑爆棚_企业级文件安全防护工具

四、BitLocker:Windows系统“原生铠甲”

核心优势:微软官方工具,深度集成Windows,零成本实现整盘加密。

功能亮点:

无缝体验:开机自动解密,日常使用无感知,TPM芯片支持增强安全性。

恢复机制完善:支持备份恢复密钥,避免密码丢失导致数据丢失。

移动设备防护:可加密U盘、移动硬盘,防止设备丢失后数据泄露。

适用场景:普通上班族、企业员工等需基础防护的Windows用户。

手机文件加密软件哪个好_加密软件2025口碑爆棚_企业级文件安全防护工具

五、Cryptomator:云存储“安全外衣”

核心优势:专为云端设计,开源透明,支持Dropbox、Google Drive等30+云服务。

功能亮点:

客户端透明加密:文件上传前自动加密,云端存储为密文,下载后自动解密。

零知识架构:服务商无法查看文件内容,即使云平台被攻破,数据依然安全。

跨平台访问:Windows、macOS、Linux及移动端均可使用。

适用场景:依赖云存储的设计团队、远程办公企业。

加密软件2025口碑爆棚_手机文件加密软件哪个好_企业级文件安全防护工具

六、NordLocker:跨平台“颜值担当”

核心优势:NordVPN旗下产品,界面美观,支持AES-256加密与零知识存储。

功能亮点:

拖放式操作:文件拖入即加密,支持批量处理。

免费云空间:提供5GB加密云存储,方便同步重要文件。

多设备同步:Windows、macOS、iOS、Android全平台支持。

适用场景:追求用户体验的个人用户,需跨设备管理敏感文件的场景。

手机文件加密软件哪个好_加密软件2025口碑爆棚_企业级文件安全防护工具

七、7-Zip:压缩界的“隐藏高手”

核心优势:开源压缩软件whatsapp官网,支持AES-256加密,压缩与加密一体化。

功能亮点:

轻量高效:对系统资源占用极低,加密速度极快。

格式兼容:支持7z、ZIP、RAR等主流压缩格式,加密后文件体积更小。

开源免费:无广告、无付费陷阱,适合预算有限用户。

适用场景:需加密大文件或批量文件的场景whatsapp网页版,如视频、音频素材保护。

手机文件加密软件哪个好_企业级文件安全防护工具_加密软件2025口碑爆棚

版权声明

本文仅代表作者观点,不代表百度立场。
本文系作者授权百度百家发表,未经许可,不得转载。

分享:

扫一扫在手机阅读、分享本文

热门文章
  • 详细指南:WhatsApp国内使用方法全攻略-下载安装、注册登录及功能使用攻略

    详细指南:WhatsApp国内使用方法全攻略-下载安装、注册登录及功能使用攻略
    一、下载与安装WhatsApp WhatsApp是一款全球使用范围极广的即时通讯软件,不仅可以实现文本聊天,还能进行语音、视频通话WhatsApp中文版,发送文件等功能。由于众所周知的原因,国内用户想要下载和安装WhatsApp可能会遇到一些困难。不过,只要按照以下步骤操作,就能顺利完成WhatsApp的下载和安装。 首先,我们需要解决的是下载问题。由于WhatsApp在国内的应用商店无法直接下载,所以我们需要寻找其他的下载途径。Android用户可以选择到各大安卓市场搜索下...
  • 苹果IOS5.1.1机完美越狱

    苹果IOS5.1.1机完美越狱
    越狱工具下载:(需手动复制: http://bbs./read-htm-tid-4804612.html ) 详细的越狱教程: Absinthe 2.0.4的越狱方法与Absinthe 1.0的越狱方法完全一样,非常简单的“傻瓜一键式”。不过这里绿毒有说明,最好重新刷固件。支持越狱设备IOS5.1.1的固件下载地址请点击本站的IOS固件下载,看下图: 下载完固件之后,把设备连接iTunes,开始刷固件。你也可以选择不刷,但是在越狱的过程之中,新的系统在越狱时会比较的顺利,...
  • 电脑微信的聊天照片文件在哪里微信图片保存电脑哪个文件夹

    电脑微信的聊天照片文件在哪里微信图片保存电脑哪个文件夹
    1. 怎么找到微信聊天图片在哪个文件夹里 图片保存路径:/storage/emulated/tencent/MicroMsg/WeiXin/文件夹,这个是完整路径。而在文件夹中只需要找到/tencent/MicroMsg/WeiXinWhatsApp中文版,就可以了,前面两个文件夹是系统根目录。以下是保存及查找图片的方法步骤介绍。 第一步、找到桌面的微信APP,直接点击打开这个微信的APP。 2. 电脑微信图片保存在哪个文件夹 个人微信文件夹。 电脑版微信聊天的图片,都保存到...
  • Windows 11版WhatsApp将从UWP/Native切换回WebView2打包模式

    Windows 11版WhatsApp将从UWP/Native切换回WebView2打包模式
    Meta(最近更名为 Meta AI)悄然宣布,WhatsApp 将在 Windows 11 上放弃 UWP(WinUI)WhatsApp中文版,退回采用基于 Chromium 的容器。这意味着 WhatsApp 又回到了几年前的样子。由于 web.whatsapp.com 一直领先于 Windows 应用开发,它确实拥有一些新功能,但速度更慢,占用更多内存。 如果独立开发者因为无力维护所有平台的代码库而选择 Web 应用程序,那是一回事,但当像 Meta 这样价值万亿美元...
  • 小米下載WhatsApp的完整指南:安装与使用注意事项

    小米下載WhatsApp的完整指南:安装与使用注意事项
    综上所述,确保您的小米手机具备以上条件,将有助于您顺利下载和安装WhatsApp,享受便捷的通讯服务。在满足这些条件后,您就可以按照后续步骤进行WhatsApp的下载和安装。 2. 下载和安装WhatsApp的具体步骤 在小米手机上下载和安装WhatsApp的具体步骤相对简单,但需注意一些特殊情况。首先,确保你的手机系统已更新到最新版本,以保证最佳的兼容性。由于安卓手机商店内无法直接找到WhatsApp,你可以通过APKPure等第三方应用商店进行下载。打开APKPure应用...